EMQ » July – Oct 2024 » Volume 60 Issue 3
[mepr-show rules=”100329″ unauth=”message”] This content is shown only to authorized members. It is hidden from everyone else.
Education
Summary: The Black church has been underrepresented in global mission for more than 100 years. An appropriate educational model for missiological theology contextualized for the African American church is one way to help African Americans become more engaged in global missions once again.
By Phyllis Johnson
For more than 100 years, the Black church has been absent or prevented from preparing, educating, and sending African American missionaries to the mission field. Richard Coleman, a missionary with The Mission Society, contends that Black churches have not reinforced participation in global missions. According to the African American Manifesto published by Columbia International University in 2007, the representation of African Americans in the population of US missionaries is less than one percent.[i]
However, in his book, Profiles of African American Missionaries, Brian Johnson shows that great African American missionary pioneers, both men and women, have made integral contributions in the history of missions in the United States since the 1700s. They left an indelible mark on American Christianity, especially in global missions.
While their stories have been systematically ignored and marginalized, they are critical in helping the Black church’s reclaim its global mission involvement. Johnson asserts that African Americans must continue the legacy that has been reported as “forgotten” or “missing.”[ii]
Numerous obstacles also keep the Black church from its global missionary responsibilities. In her doctoral dissertation, Linda Saunders examined four major areas of concern that contributed to the disintegration of Black presence in global missions: colonialism, Jim Crow laws that affected global missions, White-dominated missions’ boards, and the Black church’s shift to self-preservation.[iii]
In addition to Saunders concerns, three more key factors are also significant: economic disparities, historical trauma and distrust, and limited education awareness. An appropriate educational model for missiological theology contextualized for the African American church is one way to help African Americans become more engaged in global missions once again.
The Challenges and Obstacles
Economic Disparities and Limited Financial Resources
The lack of giving towards missions in the Black church can be attributed to historical, socio-economic, and cultural factors. According to Kilolo Kijakazi’s research, documented in “Closing the Racial Wealth Gap,” the economic difficulties that are prevalent in many Black communities may lead to a restricted amount of disposable income for charitable giving, which may in turn affect charitable donations to mission efforts.[iv]
Kijakazi investigated the historical and present causes that contribute to the economic gaps between different ethnic groups in the United States. The acquisition of wealth, homeownership, education, and inheritance have all contributed to the wealth disparity between African Americans and White Americans in the United States.
Tony Dentman provides fundraising strategies for minority organizations and individuals. He advocates for individuals, especially women, belonging to marginalized communities in their pursuit of financial assistance. He also fervently implores individuals to approach their respective callings with the utmost dedication, even in the face of formidable challenges.[v]
In an interview with Sarah Zyistra, Dentman acknowledged a wealth gap between White and Black Americans. He further explained that these financial challenges are observed among middle-class African Americans who also tend to be on the lower end of the wealth spectrum.[vi] Upon attaining a heightened socioeconomic status, Dentman pointed out that Black families or religious institutions frequently encounter the various obstacles that pervade their immediate surroundings.
Black churches, which maintain an affiliation with the middle class, exhibit a commendable commitment to extending financial aid to individuals facing various forms of adversity. This includes but is not limited to widows, single mothers, and veterans who often encounter difficulties in securing gainful employment. The number of people seeking help from these churches surpasses the number people present in White suburban places of worship.
Men in middle class White households likely have a financial status similar to their male siblings or male first cousins. Conversely, in an African American or Hispanic household, there is a higher chance of providing financial assistance to one’s extended family members.[vii]
Members of Black congregations are confronted with the arduous task of discerning between competing financial obligations, such as those pertaining to housing, healthcare, and education. This phenomenon can result in prioritizing urgent needs over endeavors aimed at advancing the overarching mission.[viii]
Historical Trauma and Distrust
The African American church must also surmount historical trauma caused by the abhorrent institution of slavery and its consequent erosion of trust. The transatlantic slave trade forcibly displaced countless African people and imprisoned generations in chattel slavery. It left an indelible mark on the collective psyche of the African American community, and continues to affect the social, economic, and cultural situations across the African continent. It is one of most profound tragedies and moral transgressions in United States history.
Saunders explains that colonialism persists in the Western hemisphere’s hostile political and economic actions toward nations perceived as inferior and without cultural richness. This animosity, bolstered by ethnocentric paradigms, fueled the beginnings of Western dominance.
As Western nations pursued acquiring numerous territories, their political and economic hegemony was further solidified. Nations that came under Western subjugation experienced cultural losses as they assimilated into the cultural paradigm of their colonizers. This resulted in the intricate fabric of their economic, social, and religious frameworks suffering irreparable harm.[ix]
Sanders further argues that the ascendance of White-dominated mission boards gradually replaced formerly integrated mission societies. Concurrently, African American missionary representation on a global level declined. Eventually, the recognition, recruitment, and consideration of Black missionaries ceased as White mission boards removed their agency over such individuals. This phenomenon can be credited to the conspicuous absence of emphasis on the principle of racial parity.
In the nineteenth century, it was customary for missionary organizations to recruit people of African descent to serve as missionaries, with the primarily objective of dispatching them to the continent of Africa. Virtually every White missionary pioneer was accompanied by African American aides, and in numerous regions of Africa, individuals of African descent assumed the role of the initial American missionaries.[x]
Limited Mission Education Awareness
Limited awareness surrounding mission education contributes to the lack of support for Black missionaries. This is due to the disparity in obtaining equitable educational opportunities, coupled with the enduring effects of historical enslavement. These have significantly limited exposure to the profound and transformative influence of missions.
Saunders suggests that the absence of comprehensive instruction on the importance and consequences of missions could potentially result in reduced awareness. This could, in turn, dampen enthusiasm for charitable contributions.[xi] In addition, Saunders suggests that the role of the African American church in global missions is crucial in determining the importance given to mission education and training.
The question of whether mission education and training are being effectively integrated into the theological framework of the African American church should be considered. An unclear mission perspective can hinder and even stop the church’s efforts to convert people.
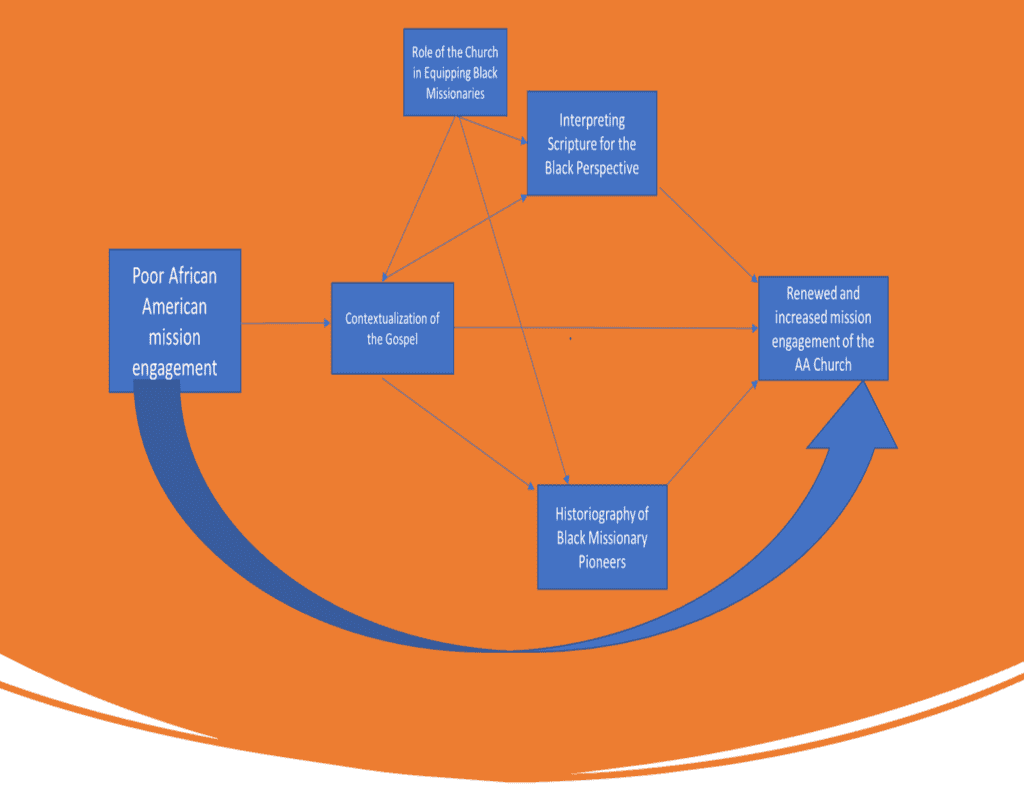
The Role of the Church in Equipping Black Missionaries for the Mission

Figure 9.1: This model demonstrates the way missional theological education can work in the context of the Black church.
To address these problems, we need education and missiological training in the African American church. The primary focus should be on biblical discipleship and mentorship among the participants. When discipleship is at the core of missions training, it helps in developing connections that are crucial for the spread of the gospel across the globe, according to Saunders.[xii]
Another integral component of training is learning to communicate the gospel in an appropriately contextualized way. This cultural intelligent approach connects culture with the interpretation of scripture. Without understanding other worldviews, it is difficult to help people understand Christian faith.[xiii]
It is also crucial to provide a comprehensive historical account of missions. This includes highlighting the historical significance of the mission’s enterprise and showing the African American church’s influence on worldwide outreach.
This model for training can prepare Black missionaries for an individual and communal commitment to carry out the Great Commission (Matthew 28:18–19). It can also establish a blueprint for equipping future generations to fulfill the biblical mandate within the cultural heritage of African Americans.
Contextualizing the Gospel
Many evangelical theologians have debated the merits of contextualization and the gospel to the point of polarizing certain Christians. Researchers often have a strong preference for preserving the integrity of the gospel and its doctrinal constructs. But they frequently do so without acknowledging and accommodating the cultural cognitive frameworks and behavioral practices of their intended recipients of the gospel message.
The Black church has often had to see the gospel through the lens of non-Blacks who have interpreted the gospel outside of Black culture. However, when the Black church faces a lack of familiarity with Christianity, it has the responsibility to adapt the gospel to other cultures and integrate it into a theology and worldview that can bring about significant change.[xiv]
Charles Kraft asserts in his book Christianity in Culture that contextualization, or indigenization, is key to understanding the relationship between culture and Christianity.[xv] He argues that the connection between Christianity and culture should be seen as fluid rather than fixed. This fluidity may be observed in the way Jesus engaged with the societal context in which he lived. He used cultural practices, and it is thus appropriate for us, who want to emulate Jesus, to do the same.[xvi]
David Bosch contends that the ministry of Jesus exemplifies inclusivity. It encompasses individuals from diverse socioeconomic backgrounds, including both the impoverished and the affluent, as well as those occupying positions of both oppression and privilege.
Furthermore, Jesus’s ministry extends its acceptance to individuals characterized by both sinful behavior and devoted religious commitment. The primary objective of his work is to alleviate feelings of alienation and dismantle barriers of animosity, thus transcending the divisions that exist among people and organizations.[xvii]
Esau McCauley describes contextualization as the cognitive and communicative process through which individuals comprehend, convey, and implement biblical teachings within a specific cultural milieu. He contends that contextualization begins with the process of interpretation.[xviii]
In his seminal work, H. Richard Niebuhr raises the importance of the relationship between Christ and culture.[xix] He purports that “the ideal way of understanding culture is through an interaction with culture that brings about transformation and human flourishing.”[xx]
Perhaps, the failure of the past can be attributed to an ill transmission of Scripture from one generation to another. It is the intended will of God, the missio Dei, to communicate the gospel to all the community members.
Interpreting Scripture from Black and Evangelical Perspectives
Black theology has emphasized exegetical interpretation throughout its history. And according to McCauley’s analysis, African American Christians have unique interpretive frameworks for engaging with biblical texts.
McCauley further argues that it is inaccurate to claim that African Americans prioritized certain biblical passages while disregarding others. Their teachings centered on the divine being known as God, who was depicted as the ultimate liberator. They also stressed the unity of humanity, viewing it as a single family governed by Christ. Christ’s sacrificial death was believed to reconcile humanity with God, underscoring the importance of this event.
Aaron Crouse states that when we read the biblical text, we are reading our lives. Personal location informs the text being read.[xxi] Biblical interpretation always involves dialogue with the texts, and he notes that dialogue goes both ways.[xxii] Many evangelicals argue against Black theology. Yet for the centuries White evangelicals, in particular Bishop Steven Elliot, contended that slavery was biblical.[xxiii]
It is imperative to acknowledge that the contextualization of the gospel is imperative in every aspect of a Christian’s spiritual discipline. People are inherently interconnected with the cultural context from which they are born. Thus, this framework defines how they interpret the gospel.
Many evangelicals encounter obstacles in adapting Scripture to diverse cultural contexts. According to the doctrine of Scripture, it is imperative to safeguard against cultural influences that may distort or obscure its teachings. Theologians often start interpreting biblical texts before looking at the potential effects these writings may have on various cultural and social frameworks.
The primary objective of contextualization is to enhance the efficiency of Scripture’s message and practical implementation.[xxiv] The issue pertains to the alignment between a person’s beliefs and the content conveyed by the gospel. Furthermore, what are the consequences that this conveys to everyone? In accordance with Brad Vaughn’s perspective, it is a common practice for people to engage in contextualization, whereby the gospel is presented in a manner that facilitates a clear grasp of the scriptural message within the cultural framework of their immediate environment.[xxv]
Studying the History of Black Missionary Pioneers
In his research, historian Leroy Fitts found that the genesis of the Black Baptist church can be traced back to its inception as a missionary endeavor. Considering the historic context and prevailing circumstances, this assertion possesses a certain degree of poignancy.[xxvi]
Saunders asserts that there is a significant disparity in the number of African Americans serving as missionaries worldwide, as they make up less than one percent of all missionaries. This cannot be ignored. Urgent steps must be taken to involve the African American church community in fulfilling the Great Commission. However, while revitalizing African American involvement in worldwide missions is challenging, it is achievable.[xxvii]
Throughout its history, the Black church has played a significant role in the African American community, providing spiritual guidance, social support, and even serving as a hub for education and activism. The Black church has often been involved in outreach and community development, both domestically and internationally.
As early as the 1700s, Black missionaries pioneers were forging a path in missionary work on a global scale for others to follow.[xxviii] The first Black person to do this pioneering international mission work was George Liele. In 1752, Liele was born into slavery in Virginia. He was physically separated from his parents throughout the formative years of his life. He converted to Christianity while being instructed by Henry Sharpe, a Baptist clergyman who was also his slave owner.
He became the first African American Baptist priest to be ordained in the state of Georgia. As a result of his personal liberty to participate in preaching and to draw huge audiences, he established Silver Bluff Baptist Church in the state of South Carolina. He offered spiritual direction and assistance to those who were enslaved and lived on plantations while developing churches.
In 1793 he constructed a school that was specifically designed to educate children who had been liberated from slavery. It was one of the first educational initiatives that was designed to educate and offer spiritual training. From 1801–1810, he participated in planting churches in Jamaica, and offered spiritual direction to existing congregations. The efforts and labor of Liele became a stepping-stone for other pioneering missionaries including William Carey, Adoniram Judson, and Daniel Coker.
Lott Carey was a former slave in the United States who traveled to Africa with the intention of liberating oppressed peoples from the shackles of sin. His work on the western coast of Africa served as a source of inspiration for an African American effort in international missions. It was a precursor to the spread of the gospel throughout Africa.
In 1780, he was born on a plantation in Charles City County, Virginia. He said his grandmother had a divine revelation that he would participate in spreading the gospel on a worldwide scale. In 1815, Lott Carey established the African Baptist Foreign Missionary Society (ABFMS) with the intention of providing financial assistance to the missionaries who were sent to West Africa from other countries.[xxix]
Many believe that the African American church has been called by God to play a unique role in the world – one that has been formed out of resistance. That places it in a crucial position in Great Commission work. And despite the difficulties and obstructions, the Black church has successfully participated in spreading the gospel globally.
Ancestors of today’s African Americans recognized and maintained their God-given mandate in the world. The history, foundation, and formulation of the Black church have survived. And today’s African American missionaries have continued to propel the Black church into fulfilling the global mission work that was started by their ancestors. Bumps in the road in the Black church’s journey remain, but however “stony the path she trod,”[xxx] her banner of victory remains in Christ Jesus.
These pioneers possessed a remarkable inner strength that helped them to persevere through various racial barriers, challenges, and difficulties. Proper education from the Black church to prospective Black missionaries about the significant historical legacy left behind by Black missionary pioneers will help them fulfill their commitment to the Great Commission.
Taking Its Rightful Place
God has called the Black church to once again, take its rightful place as a significant participant in the missio Dei, and in God’s plan to reach the nations (Matthew 24:14). Intentional involvement in cross-cultural evangelism is the path to the nations and the role of the church and the community of faith, now and eschatologically. Men and women should be prepared and efficiently trained within the local Black church before serving in the foreign missions.
Each individual within the church possesses unique abilities and qualities that can be utilized to fulfill the Great Commission given to us by God. The congregation of the local assembly can actively participate in God’s global objectives by contributing resources, engaging in missionary endeavors, providing instruction, and sending individuals to carry out the ministry of evangelism and discipleship. This can be achieved by providing guidance, resources, and personnel deployment.
Collaboration is also crucial to establish a united coalition of worldwide missionaries inside the Black church. The institution of slavery significantly impacted people’s confidence in donating to missionary work. It is necessary to understand and intentionally address past suffering, economic disparity, and educational disparities. By recognizing the origins of distrust and using tactics to restore faith, the church and philanthropic organizations can work towards a healthier and more trusting future together.
Jesus stated in the gospel of Luke that counting the cost is imperative to the commitment of the mission (Luke 14:28). Therefore, a missional educational model designed to help prepare men and women in the Black church for the work of the church is vital and thereby necessary for growth and discipleship, thus fulfilling the Great Commission of God (2 Timothy 2).

Phyllis Johnson (ezekiel_22_30@yahoo.com) is an ordained minister and the founder of a non-profit organization that provides humanitarian services to the homeless population in inner city Dallas/Fort Worth and internationally. She has helped establish church plants and supported orphans and vulnerable children. She holds a BA in leadership and ministry, an MDiv, and is a PhD candidate at Liberty University. She is married and has two adult children.
[i] Lillian Kwon, “Black Christians Largely Absent from U.S. Missionary Force,” Christian Post, October 6, 2010, https://www.christianpost.com/news/black-christians-largely-absent-from-us-missionary-force.html.
[ii] Brian Johnson and Robert J. Stevens, Profiles of African American Missionaries (Pasadena, CA: William Carey Publishing, 2012), 3–4.
[iii] Linda P. Saunders, “Laying an Historical Foundation to Examine the African American Church’s relationship to 21st Century Global Missions to Create a Contextualized Missions training Model for future Generations of African American Missionaries,” PhD diss. (Columbia International University, 2020), 86–95, ProQuest (28022635).
[iv] Kilolo Kijakazi, “Closing the Racial Wealth Gap: Establishing and Sustaining an Initiative,” Race and Social Problems 8 (2016): 136–145, https://doi.org/10.1007/s12552-016-9165-x.
[v] Sarah Eekhoff Zyistra, “How Minority Missionaries Find Funding,” The Gospel Coalition, the gospelcoalition.org/profile.sarah-eekhoff-sylstra/.
[vi] Zyistra, “How Minority Missionaries Find Funding.”
[vii] Zyistra, “How Minority Missionaries Find Funding”
[ix] Saunders, “Laying an Historical Foundation,” 87.
[x] Saunders, “Laying an Historical Foundation,” 96–97.
[xi] Saunders, “Laying an Historical Foundation,” 156.
[xii] Saunders, “Laying an Historical Foundation,” 156.
[xiii] Ashwin James Somasundram, “Cultural Intelligence: A Model to Empower the West Houston Seventh-Day Adventist Church for Multicultural Ministry,” PhD diss. (Andrews University, 2014), 1–28.
[xiv] Paul G. Hiebert, Anthropological Insights for Missionaries (Grand Rapids, MI: Baker Academics, 1985), 92–92.
[xv] Charles H. Kraft, Christianity in Culture: A Study in Biblical Theologizing in Cross-Cultural Perspective (Maryknoll, New York: Orbis Books, 1979), xxiv.
[xvi] Kraft, Christianity in Culture, xxiv.
[xvii] David J. Bosch, Transforming Mission: Paradigm Shifts in Theology of Missions (Maryknoll, New York: Orbis Books, 1991), 28.
[xviii] Esau McCaulley, Reading While Black: African American Biblical Interpretation as an Exercise in Hope (Downers Grove, IL: InterVarsity Press, 2020), ebook, scribd.
[xix] H. Richard Niebuhr, Christ & Culture (New York, HarperOne, 2001), 207.
[xx] Niebuhr, Christ & Culture, 207–208.
[xxi] Niebuhr, Christ & Culture, 208.
[xxii] Andrew Hannah, “Three Steps to Contextualize the Gospel,” Geaux Therefore (2018),
https://www.nobts.edu/geauxtherefore/articles/2018/Three-Steps-to-Contextualize-the-Gospel.html.
[xxiii] Mounger, Dwyn M. “History As Interpreted By Stephen Elliott,” Historical Magazine of the Protestant Episcopal Church 44, no. 3 (1975): 285–317, http://www.jstor.org/stable/42974673.
[xxiv] Jackson, Wu, “The Doctrine of Scripture and Biblical Contextualization: Inspiration, Authority, Inerrancy, and the Canon,” Themelios 44, no. 2 (2019), 312–26.
[xxv] Brad Vaughn, One Gospel for All Nations: A Practical Approach to Biblical Contextualization (Pasadena, CA: William Carey Publishing, 2015), ebook, scribd.
24 Courtland Perkins, “The Missing Piece: American International Missions,” The Witness (2017), https://thewitnessbcc.com/missing-piece-american-international-missions/.
25 Linda Saunders, “A Feasibility Study to Develop a Missions Training Center to Recruit African American Young Adults for Global Missions through Education and Training,” master’s thesis (Liberty University, 2015), 11–12.
26 Perkins, The Missing Piece, 2.
[xxviii] Robert Stevens and Brian Johnson, Profiles of African American Missionaries (Pasadena, CA: William Carey Publishing, 2012), 9.
[xxix] Stevens and Johnson. Profiles of African Americans, 297.
[xxx] James Weldon Johnson, The Black Negro Anthem, lyrics. ca.1900
EMQ, Volume 60, Issue 3. Copyright © 2024 by Missio Nexus. All rights reserved. Not to be reproduced or copied in any form without written permission from Missio Nexus. Email: EMQ@MissioNexus.org.



